伟德betvictor
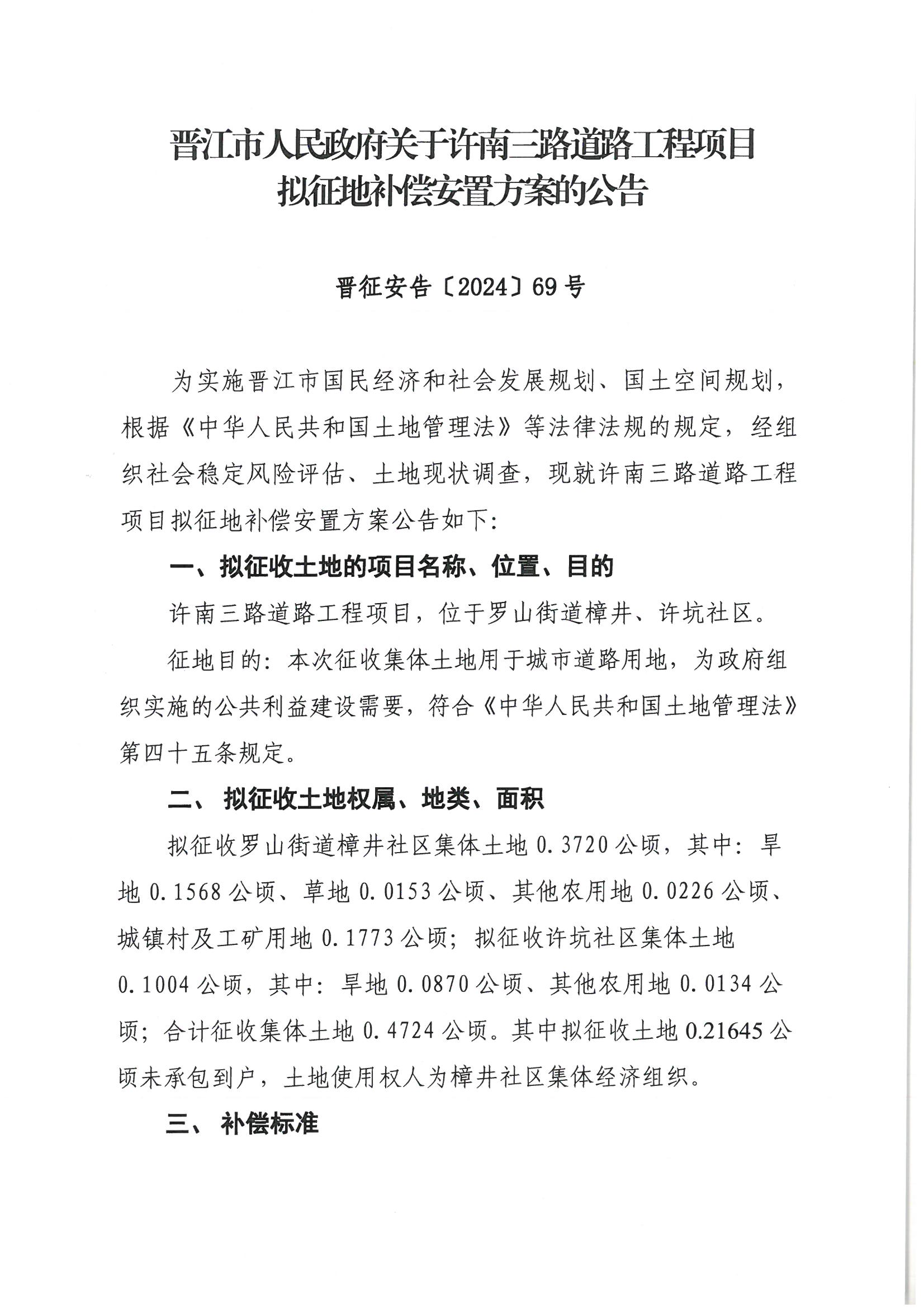
关于许南三路道路工程项目拟征地补偿安置方案的公告
时间:2024-07-01 18:00
浏览量:



扫一扫在手机上查看当前页面



扫一扫在手机上查看当前页面
© 2024 copyright 伟德betvictor-伟德亚洲 all rights reserved
为确保最佳浏览效果,建议您使用以下浏览器版本:IE浏览器9.0版本及以上; Google Chrome浏览器 63版本及以上; 360浏览器9.1版本及以上,且IE内核9.0及以上。